喜报|重庆工商学校在市第九届中华职业教育创新创业大赛中斩获佳绩

近日,重庆市第九届中华职业教育创新创业大赛圆满落幕。重庆工商学校凭借出色的组织与优异的参赛表现,荣获一等奖1项、二等奖2项、三等奖2项,同时被授予“优秀组织奖”。

自大赛启动以来,学校始终秉持“以赛促教、以赛促学、以赛促创”的理念,系统组织校级初赛与决赛,吸引64支参赛团队踊跃参加,涵盖智能制造、数字技术、社会服务等多个领域,有效激发了学生的创新实践热情,为市级赛事选拔并培育了优秀项目。

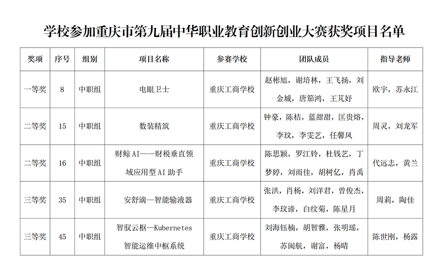
在市级大赛的平台上,我校学子与全市职业院校团队同台竞技、风采尽显。其中,《电眼卫士》项目斩获一等奖,《数装精筑》《财鲸AI——财税垂直领域应用型AI助手》获二等奖,《安舒滴——智能输液器》《智驭云枢——Kubernetes智能运维中枢系统》获三等奖。这些获奖项目聚焦产业发展需求,将专业知识与技术创新深度融合,体现了我校深化教育教学改革、推进“赛课融合、产创协同”的育人成果。

学校将以此为契机,珍惜荣誉,再接再厉,进一步弘扬职业教育优良传统,持续深化创新创业教育改革,积极推动职普融通、产教融合,为培养更多具备创新精神、创业素养的高素质技能人才、能工巧匠而不懈努力,为推动新时代重庆职业教育高质量发展贡献更大力量!

阅读 52829